Use of HemaShock® During CPR
The physiological basis and rationale for using the HemaShock® during CPR are outlined in the Physiology tab.
W. W. Woodward was the first to report on the use of an HemaShock-like device (Esmach Bandage) to revive a patient in cardiac arrest. It appeared in the Lancet in 1952 (Woodward W.W. Lancet 1952; i: 82). See copy of the original article (right).
The Esmarch Bandage
The Esmarch Bandage was first described in 1873 by Friedrich von Esmarch, the German Surgeon General.
It is still in use in orthopedic surgery to remove the blood from a limb undergoing surgery, in order to secure a bleeding-free surgical field.
It is applied by wrapping it tightly from distal to proximal.
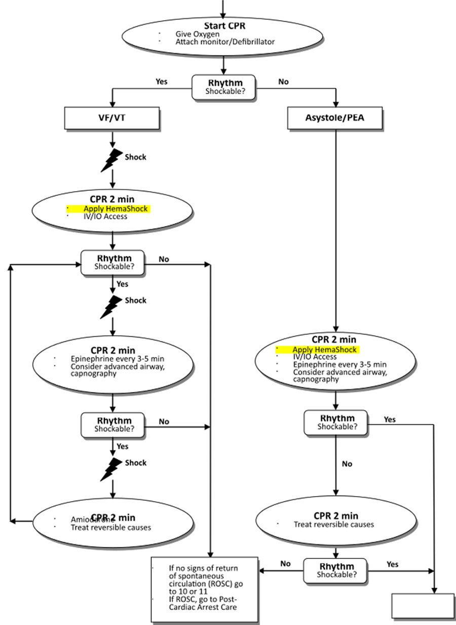
2011 ACLS Flow Diagram Modified to Include the Use of HemaShock®
